信访接待
English
中国特色“双高计划”建设单位
|
中国职业教育百强院校
|
国家优质专科高等职业院校
国家示范(骨干)高职院校
|
全国文明单位
|
黄炎培职业教育优秀奖学校
信访接待
English
中国特色“双高计划”建设单位
|
中国职业教育百强院校
|
国家优质专科高等职业院校
国家示范(骨干)高职院校
|
全国文明单位
|
黄炎培职业教育优秀奖学校
首页
学校概况
学校简介
现任领导
领导关怀
校园文化
百年校史
校园风光
机构设置
师资队伍
国际交流
招生信息
就业动态
产学研用
校友会
学校文件
人才招聘
OA办公
通知公告
当前位置:
首页
>>
通知公告
>>
正文
首页
首页
学校新闻
院处动态
通知公告
媒体聚焦
襄职融媒
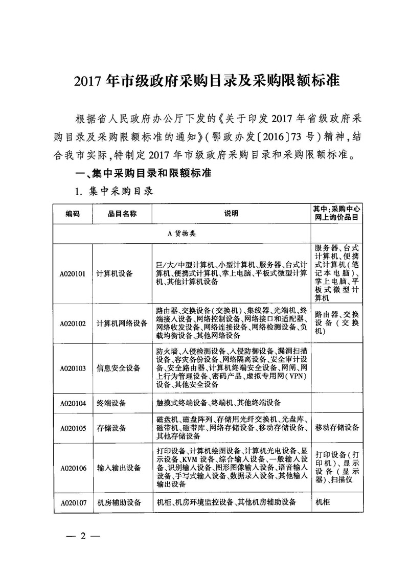
2017年市级政府采购目录及采购限额标准
作者:ybliao
来源:国有资产管理处
发布时间:2017-02-27
上一条:
单招考试技能操作耗材采购竞争性谈判报名公告
下一条:
建工学院黑板、汽车车间白板采购项目成交公告